TI(德州儀器)生產的型號UCC27712DR屬于電源芯片柵極驅動IC,是一款620V高側和低側柵極驅動器,具有1.8A拉電流、2.8A灌電流能力,專用于驅動功率MOSFET或IGBT。
對于IGBT,建議的VDD工作電壓為10V至20V,對于功率MOSFET,建議的VDD工作電壓為10V至17V。

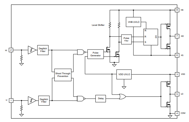
UCC27712DR包含保護功能,在此情況下,當輸入保持開路狀態時,或當未滿足最低輸入脈寬規范時,輸出保持低位。互鎖和死區時間功能可防止兩個輸出同時打開。此外,該器件可接受寬泛的偏置電源范圍并且為 VDD 和 HB 偏置電源提供了 UVLO 保護。
UCC27712DR采用TI先進的高壓器件技術,具有強大的驅動器,擁有卓 越的噪聲和瞬態抗擾度,包括較大的輸入負電壓容差、高 dV/dt 容差、開關節點上較寬的負瞬態安全工作區(NTSOA),以及互鎖。
UCC27712DR包含一個接地基準通道(LO)和一個懸空通道(HO),后者專用于自舉電源或隔離式電源操作。該器件具有快速傳播延遲和兩個通道之間卓 越的延遲匹配。在 UCC27712DR上,每個通道均由其各自的輸入引腳HI和LI控制。
德州儀器UCC27712DR的功能特點
1、MOSFET驅動能力:UCC27712DR具有高功率MOSFET的驅動能力,可實現高效率和高性能的電源轉換。
2、低功耗:UCC27712DR具有低工作電流和低靜態功耗,可降低系統的能耗。
3、雙輸出配置:UCC27712DR支持兩個輸出通道,可用于控制兩個不同的二極管或電感。
4、高精度和準確性:該器件具有高精度的電流測量和控制功能,可提供準確的輸出。
5、高速開關:UCC27712DR能夠實現快速的開關和斷開操作,以提高系統的響應速度和效率。
6、保護功能:UCC27712DR內置了多種保護功能,包括輸入過壓保護、過溫保護和短路保護,以確保系統的安全運行。
德州儀器UCC27712DR的中文參數
品牌:TI(德州儀器)
產品分類:柵極驅動IC
封裝:SOIC-8
包裝:整包裝
電壓-供電:10V~20V
工作溫度:-40°C~125°C(TJ)
安裝類型:表面貼裝型
基本產品編號:UCC27712
HTSUS:8542.39.0001
驅動配置:半橋
通道類型:獨立式
驅動器數:2
柵極類型:IGBT,N溝道,P溝道MOSFET
邏輯電壓-VIL,VIH:1.5V,1.6V
電流-峰值輸出(灌入,拉出):1.8A,2.8A
上升/下降時間(典型值):16ns,10ns
高壓側電壓-最 大值(自舉):600V
產品應用:汽車級
德州儀器UCC27712DR的應用領域
UCC27712DR是一款620V高側和低側柵極驅動器,其主要應用領域如下:
工業控制和自動化:UCC27712DR可用于用電機、傳感器和其他工業設備驅動的工業控制和自動化系統中,提供有效的電源管理和保護功能。
通信和網絡設備:UCC27712DR適用于通信和網絡設備,如服務器、路由器和交換機等,用于提供高效穩定的電源,以確保設備的正常運行。
汽車電子系統:UCC27712DR可用于汽車電子系統中,如電池管理系統、動力轉換裝置和電動車充電樁等,以提供高效的電能轉換和電源管理。
電力系統:UCC27712DR可用于交流至直流變換器、離散并聯電池系統和柜式電源等電力系統中,用于提供高效的電能轉換和管理。
可再生能源系統:UCC27712DR適用于可再生能源系統,如太陽能和風能發電系統,用于處理和管理從可再生能源源頭產生的電能。
德州儀器UCC27712DR的引腳封裝圖


德州儀器UCC27712DR的功能方框圖

詢價列表 ( 件產品)
哦! 它是空的。