LM2596 系列穩壓器是為降壓開關穩壓器提供所有有效 功能的單片集成電路,能夠驅動 3A 的負載,并且擁有 出色的線路和負載調節性能。這些器件可提供 3.3V、 5V、12V 固定輸出電壓和可調節輸出電壓版本。 這類穩壓器不僅需要很少的外部元件,而且簡單易用, 還具有內部頻率補償和固定頻率振蕩器。 LM2596 系列在 150kHz 的開關頻率下運行,因此采用 的濾波器組件可比更低頻率的開關穩壓器所需的組件尺 寸更小。采用 5 引腳 TO-263 表面貼裝封裝。

特征
3.3V、5V、12V 和可調輸出版本
可調輸出電壓范圍:1.2V 至 37V,在各種線路和負 載條件下的最高電壓容差為 ±4%
采用 TO-263 封裝
輸出負載電流為 3A
輸入電壓范圍高達 40V
只需要四個外部元件
出色的線路和負載調節規格
150kHz 固定頻率內部振蕩器
TTL 關斷功能
低功耗待機模式,IQ 典型值為 80μA
高效率
使用現成的標準電感器
熱關斷和電流限制保護
應用
電器
電網基礎設施
EPOS
家庭影院
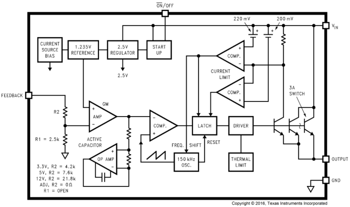
功能方框圖

典型應用原理圖

引腳和引腳功能


詢價列表 ( 件產品)
哦! 它是空的。