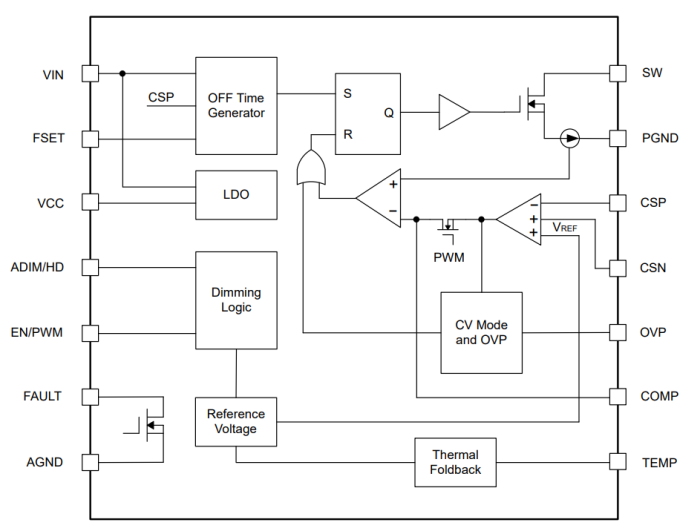
TPS923655DMTR器件是具有 4.5V 至 65V 寬輸入范圍 的 2A/4A 非同步升壓、降壓/升壓 LED 驅動器。通過 集成低側 NMOS 開關,該器件不僅能驅動 LED,還能 以高功率密度和高效率為電池充電。該系列還支持常見 陰極連接和單層 PCB 設計。開關頻率可在 100kHz 至 2.2MHz 范圍內進行配置,并具有可選的展頻功能,可 實現更好的 EMI 性能。

TPS923655DMTR器件支持四種調光選項,包括模擬調 光、PWM 調光、混合調光和靈活調光。每種調光方法 都可使用簡單的高電平和低電平信號,通過 PWM 和 ADIM 輸入引腳進行配置。該系列采用自適應關斷時間 電流模式控制以及智能、精確采樣,可實現電感式快速 調光 (IFD) 和高調光精度。
TPS923655DMTR器件還提供多種系統保護,包括 LED 開路和短路、檢測電阻開路和短路、可配置熱折返以及 熱關斷。一旦檢測到任何故障情況,故障輸出就會發送 確認信號。
? 4.5V 至 65V 寬輸入范圍
? LED 共陰極連接
? 具有 3A/6.5A 典型電流限制的 150mΩ 集成 MOSFET
? 可選開關頻率:100kHz 至 2.2MHz
? TPS923653 和 TPS923655 的展頻
? 高級調光選項:
– 模擬調光 (256:1)
– 快速 PWM 調光(150ns 脈沖寬度)
– 混合調光和靈活調光(20kHz PWM 時為 2,000:1,4kHz PWM 時為 10,000:1,120Hz PWM 時為 1,000,000:1)
? CC/CV 充電模式
? 全面保護特性:
– LED 開路和短路保護
– 開關 FET 開路和短路保護
– 外部元件故障保護
– 逐周期電流限制
– 熱關斷
– 故障輸出(開漏)
? 可配置的熱折返曲線
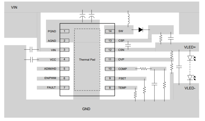
? VSON14封裝選項
? 持續照明:
– 室內、室外、專業照明
– 醫療、手術照明
– 投影儀、激光電視、打印機、IP 攝像機
? 即時照明:
– 機器視覺、攝像頭閃光燈
– 火警、頻閃
? CC 和 CV 源:
– LCD 背光照明
– 電池充電
– TEC 控制






詢價列表 ( 件產品)
哦! 它是空的。