MAX4460/MAX4461/MAX4462儀表放大器具有高精密、低功耗、以及優異的增益帶寬積。專有的設計技術使這些器件具有地檢測能力、超低輸入電流以及增強的共模抑制性能。這些滿擺幅輸出的儀表放大器具有固定或可調增益,可以通過一個引腳選擇關斷模式,或為輸出電壓設定一個外部參考點(參見完整數據資料中的Ordering Information和Selector Guide)。
MAX4460具有可調增益,以地作為參考電壓。MAX4461具有固定增益,分別為1、10、100,同樣以地作為參考電壓,并具有邏輯控制的關斷模式。MAX4462具有固定增益,分別為1、10、100,并有一個參考輸入引腳(REF)。REF設置零差分輸入時的輸出電壓,允許在單電源應用時處理雙極性信號。
MAX4460/MAX4461/MAX4462具有高阻抗輸入,特別適合于差分小信號電壓。MAX4461/MAX4462的增益由制造廠微調在1、10或100 (后綴分別為U、T和H),精度達±0.1%。MAX4460/MAX4461/MAX4462的典型失調為100μV。所有器件的增益帶寬積為2.5MHz。
這些放大器工作在2.85V至5.25V單電源下,靜態電流僅700μA (MAX4461關斷時靜態電流低于1μA)。MAX4462也可以工作在雙電源下。MAX4460/MAX4461/MAX4462采用節省空間的6引腳SOT23封裝和TDFN封裝,比同類競爭產品要小。
應用
電池供電醫療設備
差分電壓放大
工業過程控制
低噪聲麥克風前置放大器
精密低端電流檢測
應變儀放大器
變送器接口
優勢和特點
細小的6引腳SOT23封裝和TDFN封裝
輸入對電源負端敏感
1pA (典型)輸入偏置電流
輸入失調電壓100μV
滿擺幅輸出
工作在2.85V至5.25V單電源
700μA電源電流
±0.1%增益誤差
2.5MHz增益帶寬積
等效輸入噪聲18nV
典型應用電路

引腳

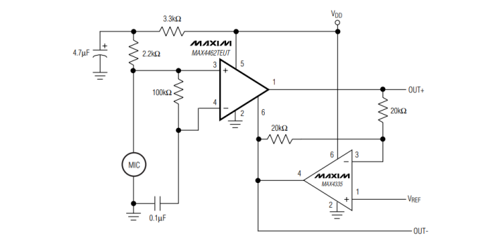
差分輸入/輸出麥克風放大器電路圖

詢價列表 ( 件產品)
哦! 它是空的。