ME3101是一款同步整流降壓型DC/DC。內置0.6ΩPMOS驅動管和0.7ΩNMOS開關管。兼容陶瓷電容,外部只需一只電感和兩只電容,可高效率的輸出500mA電流。內置振蕩器電路,振蕩頻率可達1.2MHZ. ME3101為PFM/PWM型自動開關控制模式,在滿載時也能快速響應,達到紋波小,效率高的效果。芯片的待機電流可降至1.0uA甚至更小。

ME3101特點
同步整流降壓DC/DC
高效率: 93%(TYP)
低紋波電壓: 10mV
輸出電流: 500mA
振蕩頻率: 1 .2MHz
PWM/PFM自動切換控制
最大占空比: 100%
兼容陶瓷電容
超小封裝: SOT-23-5L
內置軟啟動電路
ME3101應用場合
移動電話(PDC, GSM, CDMA, IMT200等)
藍牙設備
PDA
便攜式通訊設備
游戲機
數碼相機
無繩電話
筆記本
封裝引腳

典型應用圖

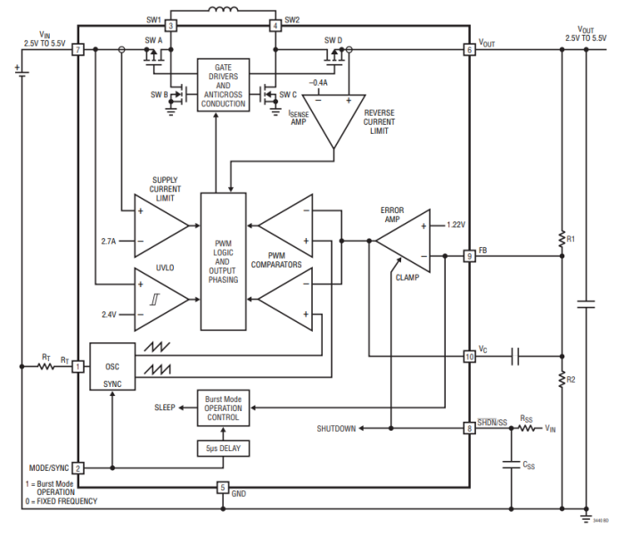
方框圖

詢價列表 ( 件產品)
哦! 它是空的。